"Time"-frame usefully divided between short vs. long run analysis
Short run: at least one factor of production is fixed* (too costly to change) q=f(ˉk,l)

"Time"-frame usefully divided between short vs. long run analysis
Long run: all factors of production are variable q=f(k,l)

Example: Consider a firm with the production function q=k0.5l0.5
Example: Consider a firm with the production function q=k0.5l0.5

The marginal product of an input is the additional output produced by one more unit of that input (holding other inputs constant)
Like marginal utility
Similar to marginal utilities, I will give you the marginal product equations

Marginal product of labor (MPl): additional output produced by adding one more unit of labor (holding k constant) MPl=ΔqΔl
MPl is slope of TP at each value of l!
Note: via calculus: ∂q∂l


Marginal product of capital (MPk): additional output produced by adding one more unit of capital (holding l constant) MPk=ΔqΔk
MPk is slope of TP at each value of k!
Note: via calculus: ∂q∂k
Note we often don't consider capital in the short run!


Law of Diminishing Returns: adding more of one factor of production holding all others constant will result in successively lower increases in output
In order to increase output, firm will need to increase all factors!


Law of Diminishing Returns: adding more of one factor of production holding all others constant will result in successively lower increases in output
In order to increase output, firm will need to increase all factors!



MPl≈q2−q1l2−l1
| l | q | MPl |
|---|---|---|
| 0 | 0.00 | − |
| 1 | 2.00 | 2.00−0.00=2.00 |
| 2 | 2.83 | 2.83−2.00=0.83 |
| 3 | 3.46 | 3.46−2.83=0.63 |
Average product of labor (APl): total output per worker APl=ql
A measure of labor productivity
Average product of capital (APk): total output per unit of capital APk=qk


Example: Suppose a firm has the following production function: q=2k+l2
q=f(k,l)
Can build more factories, open more storefronts, rent more space, invest in machines, etc.
So the firm can choose both l and k

Based on what we've discussed, we can fill in a constrained optimization model for the firm
The firm's problem is:
Choose: < inputs and output >
In order to maximize: < profits >
Subject to: < technology >

Choose: < output >
In order to maximize: < profits >

Choose: < output >
In order to maximize: < profits >
We'll cover this later...first we'll explore:
2nd Stage: firm's cost minimization problem:
Choose: < inputs >
In order to minimize: < cost >
Subject to: < producing the optimal output >

Example: q=√lk
k |
|||||||
|---|---|---|---|---|---|---|---|
| 0 | 1 | 2 | 3 | 4 | 5 | ||
| l | 0 | 0.00 | 0.00 | 0.00 | 0.00 | 0.00 | 0.00 |
| 1 | 0.00 | 1.00 | 1.41 | 1.73 | 2.00 | 2.24 | |
| 2 | 0.00 | 1.41 | 2.00 | 2.45 | 2.83 | 3.16 | |
| 3 | 0.00 | 1.73 | 2.45 | 3.00 | 3.46 | 3.87 | |
| 4 | 0.00 | 2.00 | 2.83 | 3.46 | 4.00 | 4.47 | |
| 5 | 0.00 | 2.24 | 3.16 | 3.87 | 4.47 | 5.00 | |
Many input-combinations yield the same output!
So how does the firm choose the optimal combination??

We can draw an isoquant indicating all combinations of l and k that yield the same q
Combinations above curve yield more output; on a higher curve

We can draw an isoquant indicating all combinations of l and k that yield the same q
Combinations above curve yield more output; on a higher curve
Combinations below the curve yield less output; on a lower curve


If your firm uses fewer workers, how much capital would it need to produce the same amount?
Marginal Rate of Technical Substitution (MRTS): rate at which firm trades off one input for another to yield the same output

Think of this as the opportunity cost: # of units of k you need to give up to acquire 1 more l
MRTS measures firm's tradeoff between l and k based on its technology

MRTS is the slope of the isoquant MRTSl,k=−ΔkΔl=riserun
Amount of k given up for 1 more l
Note: slope (MRTS) changes along the curve!
Law of diminishing returns!

How to find MRTS?
Moving along an isoquant

MPlΔl+MPkΔk=Δq

MPlΔl+MPkΔk=ΔqMPlΔl+MPkΔk=0

MPlΔl+MPkΔk=ΔqMPlΔl+MPkΔk=0MPkΔk=−MPlΔl

MPlΔl+MPkΔk=ΔqMPlΔl+MPkΔk=0MPkΔk=−MPlΔlΔkΔl⏟MRTS=−MPlMPk

Example: Consider Bank Tellers (l) and ATMs (k)
One ATM can do the work of 2 bank tellers
Perfect substitutes: inputs that can be substituted at same fixed rate and yield same output
MRTSl,k=−0.5 (a constant!)

Example: Consider busses (k) and bus drivers (l)
Must combine together in fixed proportions (1:1)
Perfect complements: inputs must be used together in same fixed proportion to produce output
MRS: ?

q=A(kalb)
Where a,b>0 (and very often a+b=1)
A is total factor productivity

Example: Suppose a firm has the following production function: q=2lk
Where its marginal products are:
MPl=2kMUk=2l
Put l on the horizontal axis and k on the vertical axis. Write an equation for MRTSl,k.
Would input combinations of (1,4) and (2,2) be on the same isoquant?
Sketch a graph of the isoquant from part 2.
If your firm can choose among many input combinations to produce q, which combinations are optimal?
Those combination that are cheapest
Denote prices of each input as:
Let C be the total cost of using inputs (l,k) at current input prices (w,r) to produce q units of output:
C(w,r,q)=wl+rk

wl+rk=C
wl+rk=C
k=Cr−wrl

wl+rk=C
k=Cr−wrl

wl+rk=C
k=Cr−wrl

Example: Suppose your firm has a purchasing budget of $50. Market wages are $5/worker-hour and the mark rental rate of capital is $10/machine-hour. Let l be on the horizontal axis and k be on the vertical axis.
Write an equation for the isocost line (in graphable form).
Graph the isocost line.

Points on the line are same total cost
Points beneath the line are cheaper (but may produce less)

Points on the line are same total cost
Points beneath the line are cheaper (but may produce less)
Points above the line are more expensive (and may produce more)

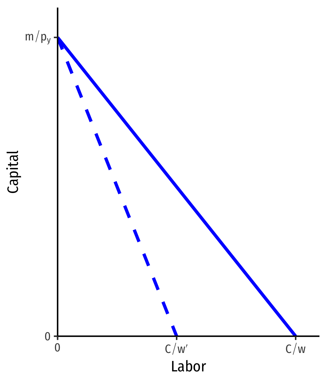
Slope: market-rate of tradeoff between l and k
Relative price of l or opportunity cost of l:
Using 1 more unit of l requires giving up wr units of k

Example: An increase in the price of l


Example: An increase in the price of k


"Time"-frame usefully divided between short vs. long run analysis
Short run: at least one factor of production is fixed* (too costly to change) q=f(ˉk,l)

Keyboard shortcuts
| ↑, ←, Pg Up, k | Go to previous slide |
| ↓, →, Pg Dn, Space, j | Go to next slide |
| Home | Go to first slide |
| End | Go to last slide |
| Number + Return | Go to specific slide |
| b / m / f | Toggle blackout / mirrored / fullscreen mode |
| c | Clone slideshow |
| p | Toggle presenter mode |
| t | Restart the presentation timer |
| ?, h | Toggle this help |
| Esc | Back to slideshow |